Phụ tùng xe đạp pin Lithium Tay nắm gấp xe đạp điện 48V thế hệ 14 inch Tay cầm điều khiển tốc độ lái xe có màn hình hiển thị


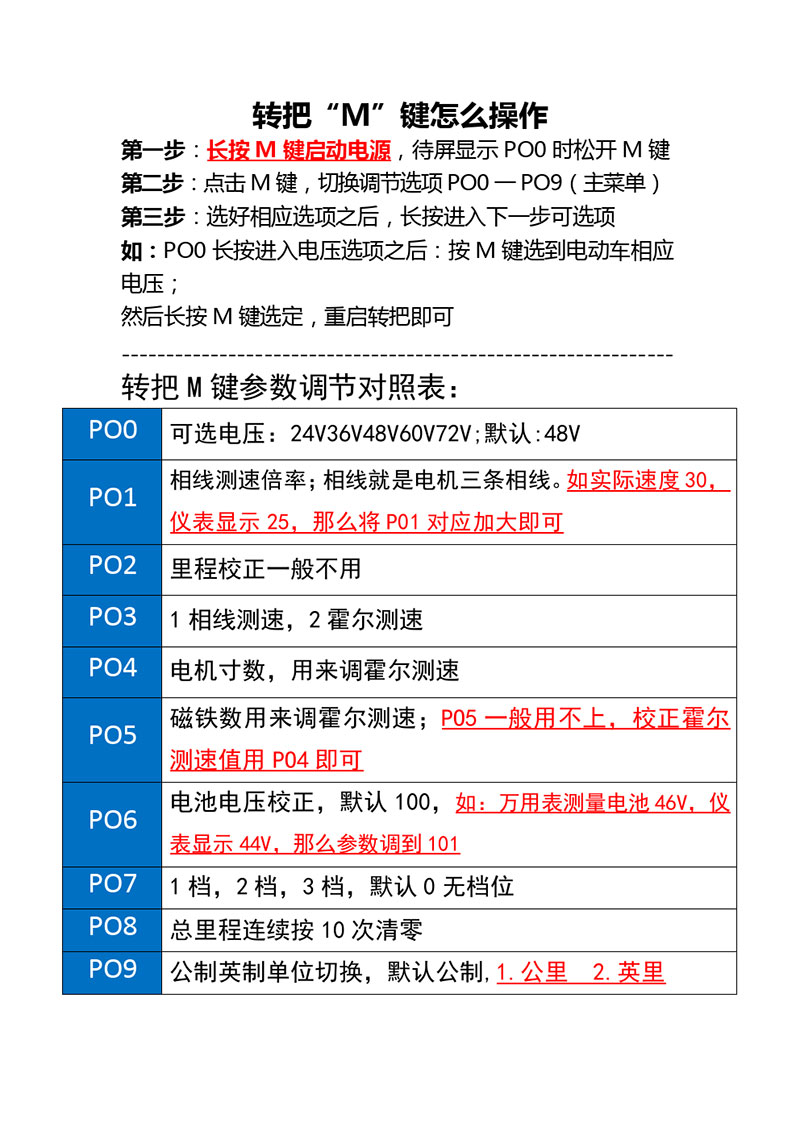
转把接线注意事项
购买前一定记得咨询客服让客服帮忙选购!
因个人接线错误导致转把损坏的不退不换!
如果剪线了需要退换的退款需扣除8元的维修费!
如果不会接线且看不懂说明书以及看不懂抖音视频的接线
谢谢观看!














Mua Hàng Trung Quốc. Một dịch vụ chất lượng của Xuất Nhập Khẩu Theo Yêu Cầu. Dịch vụ ra đời nhằm giúp quý khách hàng tiết kiệm tiền bạc và công sức. Với dịch vụ này, quý khách chỉ cần ngồi tại nhà và mua bất kỳ sản phẩm nào từ Trung Quốc một cách dễ dàng.
Mua Hàng Trung Quốc theo yêu cầu cung cấp 2 dịch vụ chính.
Hàng lẻ : Tổng giá = Giá sản phẩm + Phí Order + Phí vận chuyển từ Móng Cái đến tay bạn.
Hàng sỉ, hàng cont : Loại hình kinh doanh lớn có nhiều vấn đề về giá cả. thủ tục. vận chuyển. thanh toán… vậy nên Quý khách vui lòng gửi yêu cầu đến Zalo. Fanpage hoặc Email : Xuatnhapkhautheoyeucau@gmail.com để được tư vấn hỗ trợ.
Các bước đơn giản để mang hàng từ Trung Quốc về nhà qua dịch vụ của chúng tôi như sau: Bước 1. Gửi link (hoặc tên) sản phẩm bạn thích cho chúng tôi >>> Bước 2. Xác nhận hàng và giá cả qua email >>> Bước 3. Thanh toán đơn hàng >>> Bước 4: Nhận hàng tại nhà. Dưới đây là một số mặt hàng Trung Quốc tiêu biểu mời Quý Khách tham khảo :



